团队陈辰博士近日在TOP期刊Green Chemistry发表用于伤口愈合可注射水凝胶研究论文一篇
作者:中药微针 时间:2021-01-27 点击数:
团队陈辰博士近日在TOP期刊Green Chemistry(IF=9.48)发表用于伤口愈合可注射水凝胶论文一篇,现将“高分子材料科学”“”公众号解读转发于大家一起学习。
【科研摘要】
皮肤组织缺陷对人类健康构成重大威胁。对于研究人员来说,开发具有强粘附力,良好的生物相容性,低成本和简单生产的理想新型粘合剂至关重要。最近,山东中医药大学第一作者陈辰博士、通讯作者马玉宁博士,马玉侠教授,高树中校长等研究人员受多酚清除自由基以及多酚改善面粉产品机械性能这一现象的启发,通过硫辛酸和巯基自由基-多酚迈克尔的开环聚合反应,合成了单宁酸-硫辛酸(TATA)超分子水凝胶。相关论文题为Tannic Acid-Thioctic Acid Hydrogel: A Novel Injectable Supramolecular Adhesive Gel for Wound Healing发表在《Green Chemistry》上。合成过程是稳健,简便,省时,和低成本的,并遵循绿色化学法则。X射线光电子能谱(XPS)证实了分子间的成功交联。多酚残基和羧基之间形成的多个氢键具有水凝胶的自愈性和可注射性。另外,与缝合治疗相比,TATA水凝胶被用作皮肤伤口愈合的粘合剂,具有缩短的治疗时间和增强的再生效果。这种水凝胶在烧伤创面感染模型中还显示出对耐甲氧西林金黄色葡萄球菌的抗菌性能。基于以上这些特征,TATA水凝胶具有作为外科抗菌生物胶粘剂的潜力,可广泛用于医疗应用。

示意图1(a)TATA水凝胶网络的合成路线示意图;(b)单宁酸和硫辛酸之间的反应机理;(c)TATA水凝胶的照片。

图1(a)TATA水凝胶的XPS谱图;(b)硫辛酸的XPS谱图。

图2硫辛酸和TATA水凝胶的FT-IR光谱。

图3(a)对TATA-3水凝胶进行重复的动态应变试验(γ= 1%或500%,10 rad/s);(b)照片显示,在室温下10分钟后,TATA水凝胶上的划痕可以自动固化;(c)提议的通过多氢键合为TATA水凝胶提供自修复的机制;(d)在不同温度(25、37、50、75和90℃,10 rad/s)下TATA-3水凝胶的应变扫描测量;(e)在不同温度(25、37、50、75和90ºC,1%应变)下TATA7 3水凝胶的扫频测量;(f)从注射器挤出的TATA水凝胶的照片。

图4(a)G’,G'’和tanδ随TATA-3水凝胶的温度而变化;(b)TATA水凝胶的假设重塑机理;(c)显示TATA-3水凝胶热重塑的照片。

图5. TATA水凝胶的抗氧化能力与鞣酸-硫辛酸质量比的关系。

图6(a)通过多种方法的切口伤口愈合;(b)照片显示第0、1、3、5和7天这4组的切口部位;(c)在用缝合线,明胶和TATA水凝胶治疗的大鼠切口部位的手术;(d)在第7天对伤口部位进行H&E染色;(e)愈合过程中伤口宽度随时间的变化。

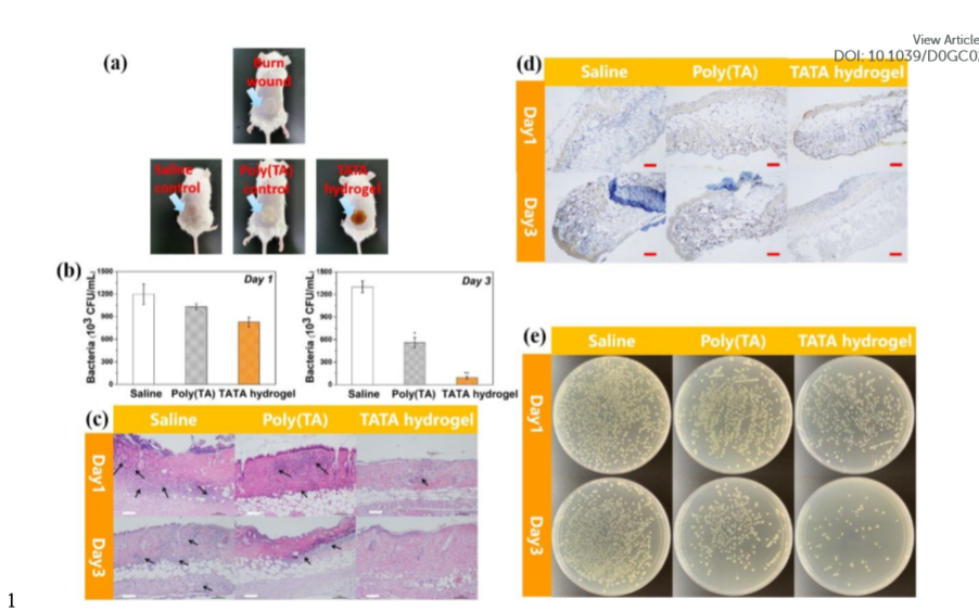
图7在烧伤伤口模型中的体内抗MRSA研究。(a)分别用生理盐水,poly(TA)和TATA水凝胶治疗具有MRSA感染的烧伤创面的小鼠;(b)第1天和第3天用盐水,poly(TA)和TATA水凝胶处理过的伤口部位的细菌负荷(CFU/mL)的定量分析;(c)通过H&E染色对烧伤创面组织进行组织学分析(炎症细胞:黑色箭头,比例尺= 100μm);(d)通过组织化学免疫染色对烧伤创面组织进行组织学分析(比例尺= 100μm);(e)从烧伤创面组织获得的细菌菌落的照片。